歡迎關注廣州市高科通信技術股份有限公司!
EN

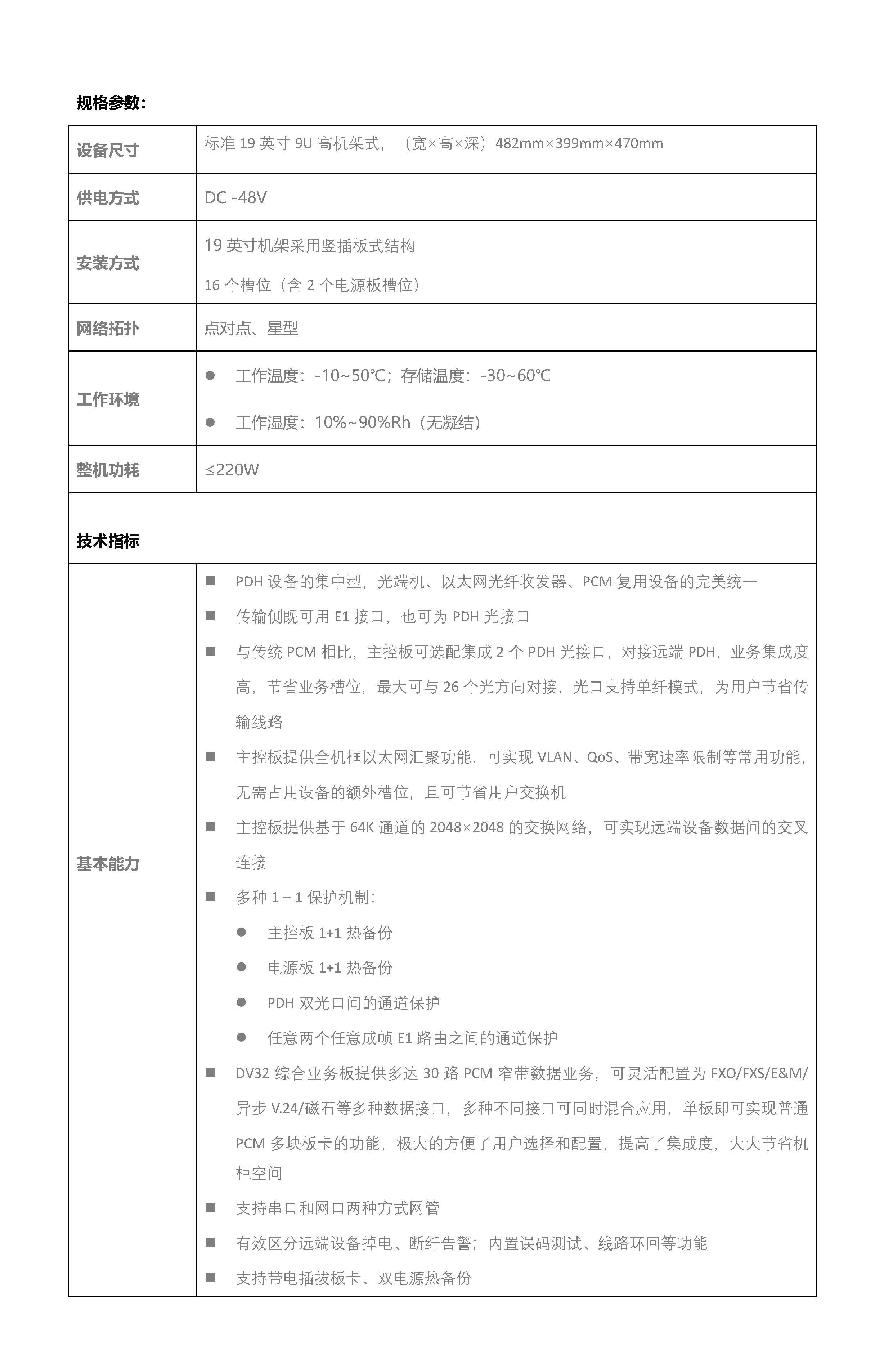
V2030 PCM數字交叉連接設備

返回列表
地址:廣州市天河區(qū)高普路168號廣州高科科技園
電話:020-82598555
傳真:020-82599989
Copyright ©2019 廣州市高科通信技術股份有限公司. |粵公網安備 44010602000816號 |粵ICP備05140761號| Powered by vancheer |信息產業(yè)部備案管理系統